SPOT Director Message
Professor Dr Azlina Amir Abbas
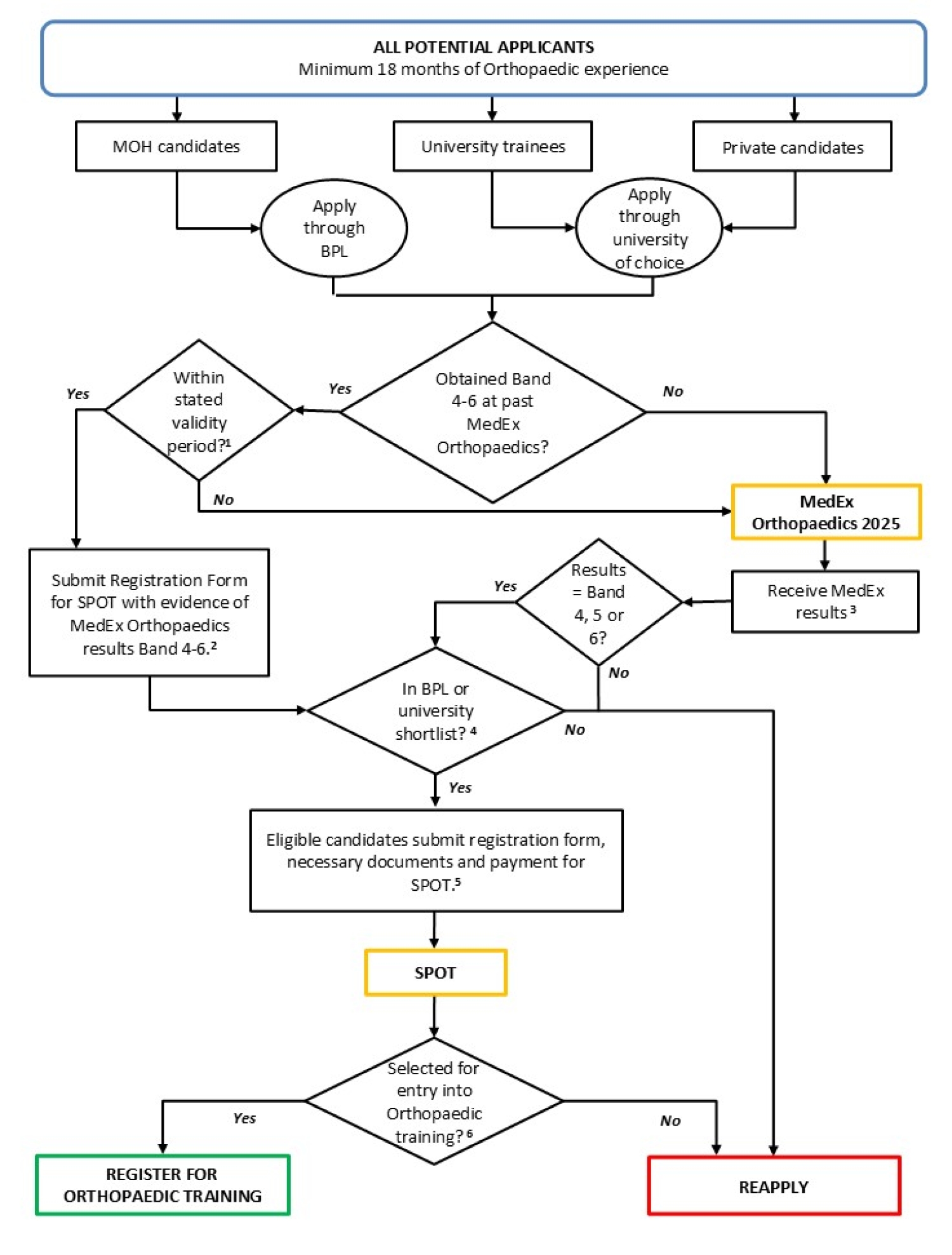
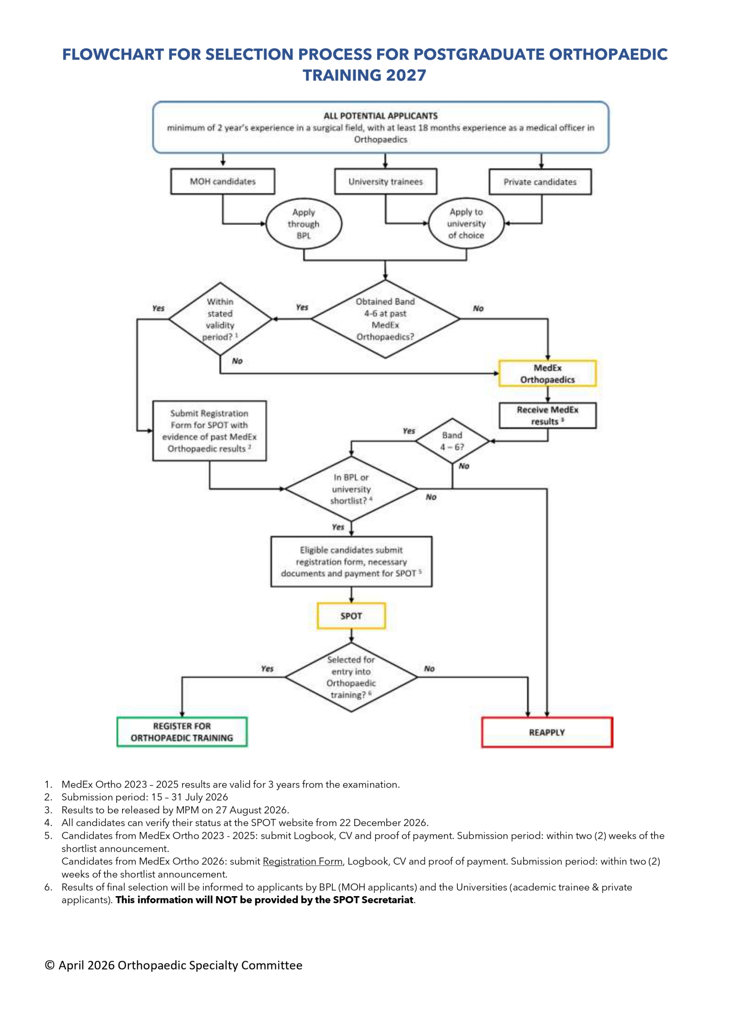
Selection for Postgraduate Orthopaedic Training (SPOT) provides a centralised selection process into postgraduate Orthopaedic programmes in Malaysia. This process is organised by the SPOT Committee under the Orthopaedic Specialty Committee (OSC).
At present, postgraduate Orthopaedic training in Malaysia is offered by the universities, namely Universiti Kebangsaan Malaysia, University of Malaya, Universiti Sains Malaysia, International Islamic University Malaysia, Universiti Putra Malaysia and Universiti Malaysia Sarawak.
Postgraduate Orthopaedic training providers aim to ensure that trainees selected into the programme have a solid foundation in the basic sciences related to the field of Orthopaedic surgery. To provide an objective measure, the selection process is divided into 2 components: the Written Examination (WE) and the Objective Structured Clinical Examination (OSCE). All candidates wishing to pursue Orthopaedics as a career pathway in any of the Malaysian postgraduate Orthopaedic programmes are required to go through SPOT.
On behalf of the SPOT Committee, I would like to wish good luck to all candidates applying for postgraduate Orthopaedic training. May this journey lead you to becoming a reliable, capable and safe surgeon, and to a fulfilling career in Orthopaedics.
Professor Dr Azlina Amir Abbas
Chairperson, SPOT Committee